作者為
editor
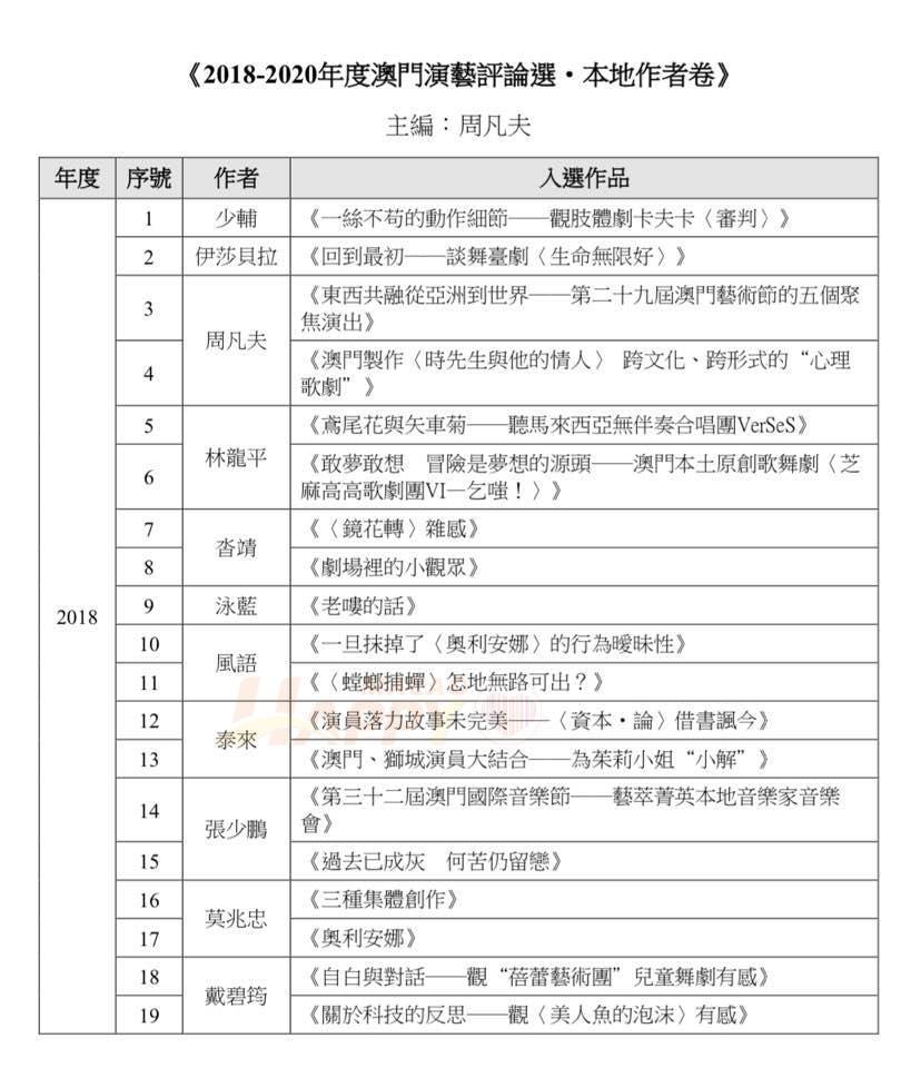
《2019-2020年度澳門文學作品選》及《2018-2020年度澳門演藝評論選》入選作品名單公佈,《2019-2020年度澳門文學作品選》由廖子馨、吳淑鈿、盧傑樺及黃坤堯主編,共收錄小說14篇、散文38篇、新詩22首及詩詞40首。《2018-2020年度澳門演藝評論選》由周凡夫及莫兆忠主編,“本地作者卷”共收錄評論62篇、“外地作者卷”共收錄評論35篇。入選名單可於澳門基金會網頁及文化局網頁瀏覽,主辦單位將專函通知入選作者。
小說入選名單
澳門演藝評論選本地作者卷名單
上次修改於 週六, 30 十月 2021 11:49
-
IKEA星期五限定優惠
2026-01-05 09:02:11
撰寫在 週一, 05 一月 2026 17:02
-
旅大招生四校聯考
2026-01-05 07:52:02
撰寫在 週一, 05 一月 2026 15:52
-
第三期人才引進計劃接受全球申請
2026-01-05 08:15:26
撰寫在 週一, 05 一月 2026 16:15
-
市政署2026年2月興趣班
2026-01-06 04:06:18
撰寫在 週二, 06 一月 2026 12:06
-
澳門郵集國際競賽得金奬
2026-01-05 16:18:41
撰寫在 週二, 06 一月 2026 00:18
-
天峰軒星際全天候供應國際美食
2026-01-05 08:32:23
撰寫在 週一, 05 一月 2026 16:32
-
迎馬年接好運
2026-01-05 16:29:57
撰寫在 週二, 06 一月 2026 00:29
-
漢米爾頓香港獨家機械腕錶
2026-01-05 16:29:47
撰寫在 週二, 06 一月 2026 00:29
-
腰果花的美式街頭風尚
2026-01-06 16:13:42
撰寫在 週三, 07 一月 2026 00:13
-
奔富限量版禮盒系列
2026-01-06 16:21:58
撰寫在 週三, 07 一月 2026 00:21